欢迎光临寻材问料网!
材料数据库
英文站
登录
注册
快速登录
首页
创新设计
解决方案
材料数据库
社区
当前位置:
首页
>
社区
>
'月光城'的主页
月光城
Injection Engineer
此人懒得介绍都没写
+关注此人
发布的帖子
(22)
精华帖子
(0)
回复的帖子
(7)
关注的版块
(23)
0
【干货】3D打印结合医疗行业的应用白皮书出炉
3D打印的设计过程是:先通过计算机辅助设计 (CAD)或计算机动画建模软件建模,再将建成的三维模型“分区”成逐层的截面,从而指导打印机逐层打印。3D打印与传统的机械加工技术不同,后者通常采用切削或钻孔技术(即减材工艺)实现。 过去增材制造常在模具制造、工业设计等领域被用于制造模型,现正逐渐用于一些产品的直接制造...
2016-08-26
赞 (
20
)
踩(
23
)
回复(0)
0
从此开始了解陶瓷材料,八种陶瓷图文介绍
1. 陶 陶是一种多孔而不透明的陶瓷品种。与玻化半透明瓷器不同,它需要上釉来防水以盛放液体。尽管它不是特别坚硬,密度不如瓷和瓷土,而且更容易碎裂,按时陶土所具有的优点就是,它在低温炙烧中不易变形,在生产加工中稳定性高。 材料特性:一般烧结温度低于1200摄氏度;烘烧过程中比瓷器变形小;加工工艺多种...
2016-03-21
赞 (
0
)
踩(
0
)
回复(0)
0
产品设计选材——POM
“超钢”不是钢聚甲醛简介1959年DuPont第一个将POM命名为Delrin。POM是继尼龙之后又一种综合性能优良的工程塑料,具有高的力学性能,如强度、模量、耐磨性、韧性、耐疲劳性和抗蠕变性,还具有优良的电绝缘性、耐溶剂性和可加工性,是五大通用工程塑料之一。它和尼龙的性质相似,但比尼龙更为坚强,具有极好的耐疲劳和防水性能...
2016-03-08
赞 (
0
)
踩(
0
)
回复(0)
0
特斯拉引爆危机感,松下LG跟风入局家用电池
【家电网 HEA 2016年2月27日原创】日前,特斯拉CEO埃伦•马斯克在巴黎透露新一代 Powerwall 储能电池将在今年 7、8 月左右问世,会在性能上做进一步的更新,但并未具体点明功能变化的具体细节。在 2015 年 5 月, 特斯拉(Tesla)就已经发布了家用及企业用锂电池储能系统“Powerwall”及“Powerpack”,宣称要从根本改变世界...
2016-03-03
赞 (
0
)
踩(
0
)
回复(0)
0
第二批新能源推广目录出台 466款车入围
版权声明:本文版权为网易汽车所有,转载请注明出处。网易汽车2月29日报道 2月29日,网易汽车从工业和信息化部官方网站上查阅到,第二批《新能源汽车推广应用推荐车型目录》已经出炉,共有466款车型。此前第一批目录未上榜的腾势、知豆均在列,加上之前的247款车型,目前进到推广目录的车型共计713款。根据2016年补贴规则,未...
2016-03-03
赞 (
0
)
踩(
0
)
回复(0)
0
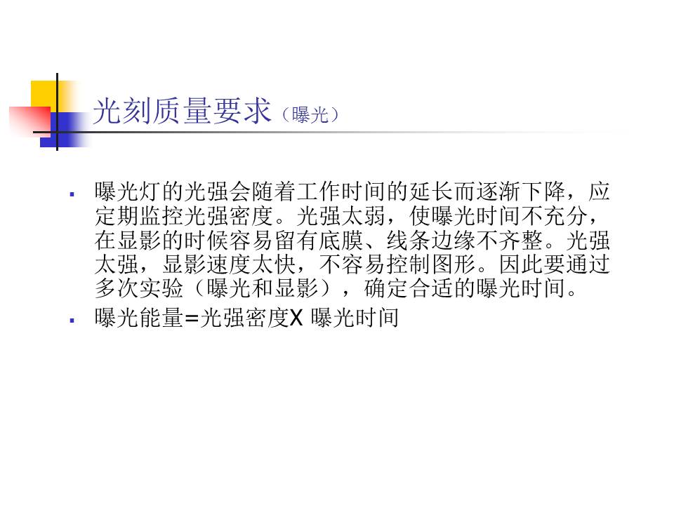
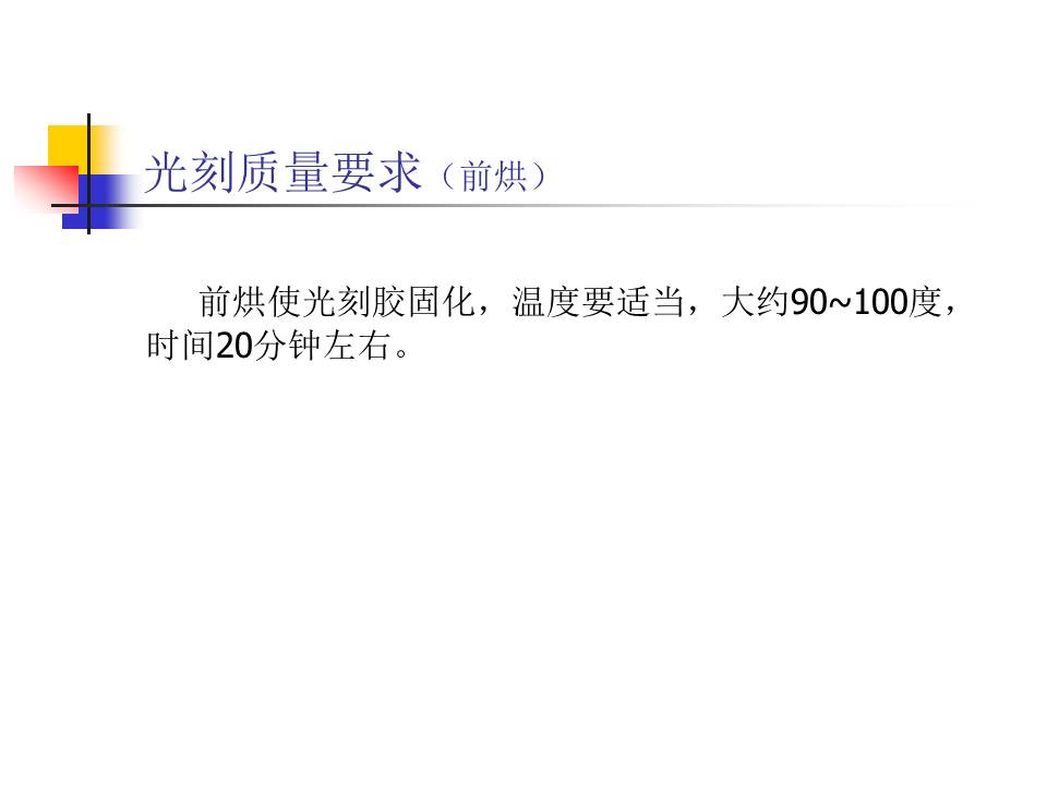
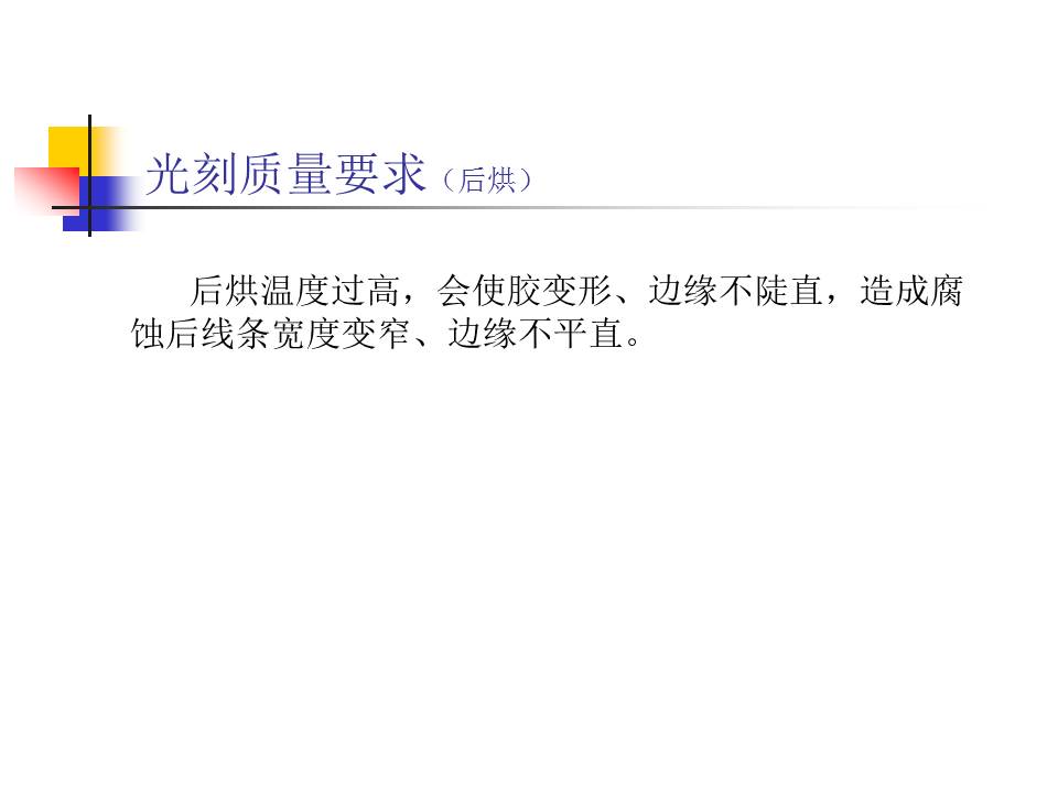
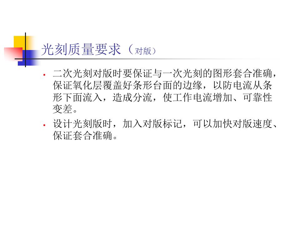
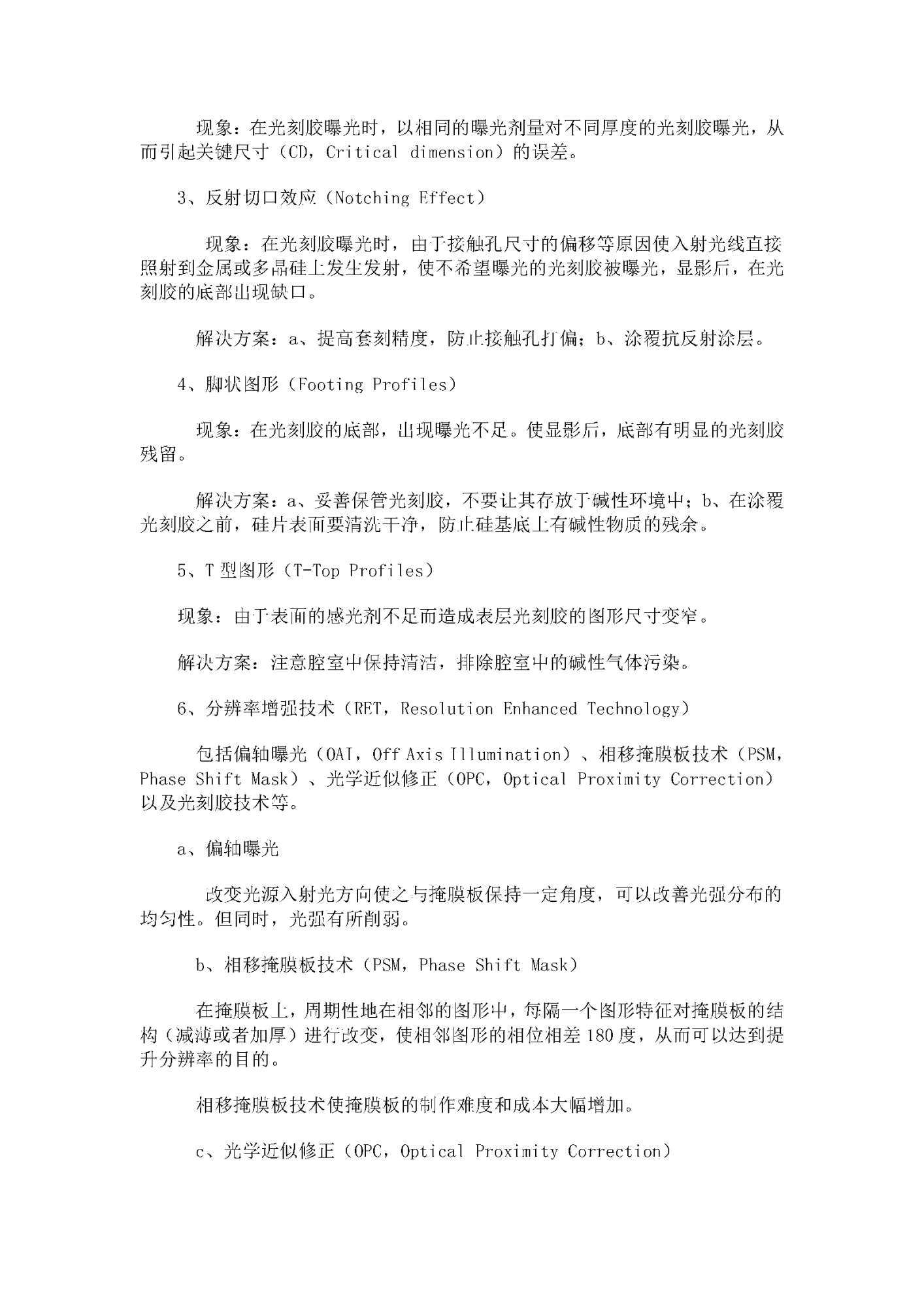
半导体工艺-图形曝光与光刻
……更多详细内容,请点击下载附件:《半导体工艺-图形曝光与光刻》
2015-08-31
赞 (
6
)
踩(
0
)
回复(0)
0
ABS材料打印翘边问题的解决方案
我非常喜欢MakerBot,并且就在最近我购入一台Replicator,购入后一个问题就一直无法解决,在被ABS材料打印翘边的问题困扰许久后,我开始寻求新的解决方案。无论我尝试了什么,包括打印或不打印底座,升高加热台的温 ...我非常喜欢MakerBot,并且就在最近我购入一台Replicator,购入后一个问题就一直无法解决,在被ABS材料打印...
2015-08-30
赞 (
6
)
踩(
0
)
回复(0)
0
半导体工艺讲_掩模和光刻
2015-08-30
赞 (
6
)
踩(
0
)
回复(0)
0
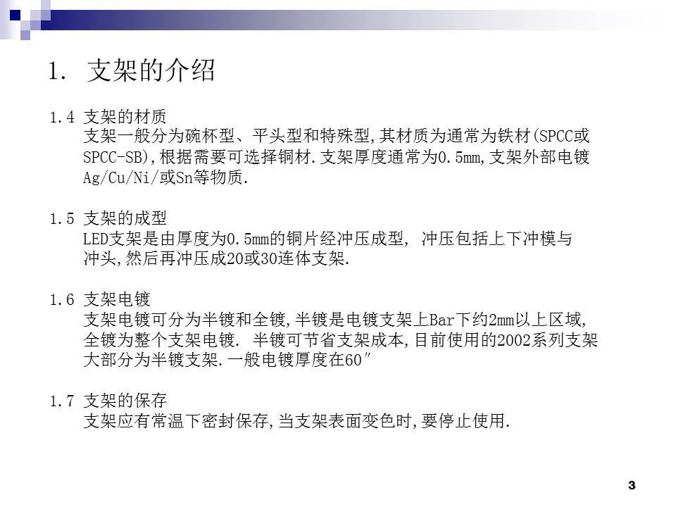
LED支架简介
2015-08-29
赞 (
7
)
踩(
0
)
回复(0)
0
半导体设备及封装厂商
1) 半导体设备厂商 4.1 Applied Materials 4.2 Tokyo Electron Limited 4.3 ASML 4.4 KLA-Tencor 4.5 尼康精机公司 4.6 Dainippon Screen 4.7 Novellus 4.8 Lam Research 2) 晶圆厂商 5.1 中芯国际 5.2 上海华虹NEC电子有限公司 5.3 上海宏力半导体制造有限公司 5.4 华润微电子 5.5 上海先进半...
2015-08-29
赞 (
6
)
踩(
0
)
回复(0)
0
各种陶瓷工艺流程
一:仿古砖仿古砖的工艺流程1、原料,由于仿古砖使用的原料与以前有很大的不同,除了基础粉料外,还增加了许多干粒料及特殊原料的应用,对原料加工和混合技术提出了更高的要求。 2、成型,为了使仿古砖达到自然流畅的装饰效果,各种新型布料技术和双压机技术都得到了应用,如多管布料、二次布料、多色干粉布料等,这些都是...
2015-08-29
赞 (
6
)
踩(
0
)
回复(0)
0
半导体激光器光刻工艺
2015-08-29
赞 (
6
)
踩(
0
)
回复(0)
0
解析如何鉴别瓷砖的好坏
产品分类釉面砖:陶制釉面砖|瓷制釉面砖|亮光釉面砖|哑光釉面 通体砖:防滑砖 抛光砖:仿石砖|仿木砖|仿古砖 玻化砖:全瓷砖|墙砖|耐磨砖 |花砖/腰线 马赛克:陶瓷马赛克| 大理石马赛克|玻璃马赛克 花色重要,质量更加重要。一般二线品牌的瓷砖,如金朝阳、新里万、新南悦、新中源)都是不错的,三线品牌如萨米特的质量也可...
2015-08-29
赞 (
6
)
踩(
0
)
回复(0)
0
材料瓶颈已经成为限制3D打印发展的首要问题
“材料瓶颈已经成为限制3D打印发展的首要问题。因为未来3D打印的真正发展将在高端领域即工业应用,而目前高端打印材料的发展尚无法满足3D打印技术发展的需要。”___浙江省钎焊材料与技术重点实验室副主任、浙江亚通焊材有限公司高级工程师刘平。 随着3D打印越来越受到人们的关注,相关问题也随之浮出水面。专家表示,要...
2015-08-29
赞 (
6
)
踩(
0
)
回复(0)
0
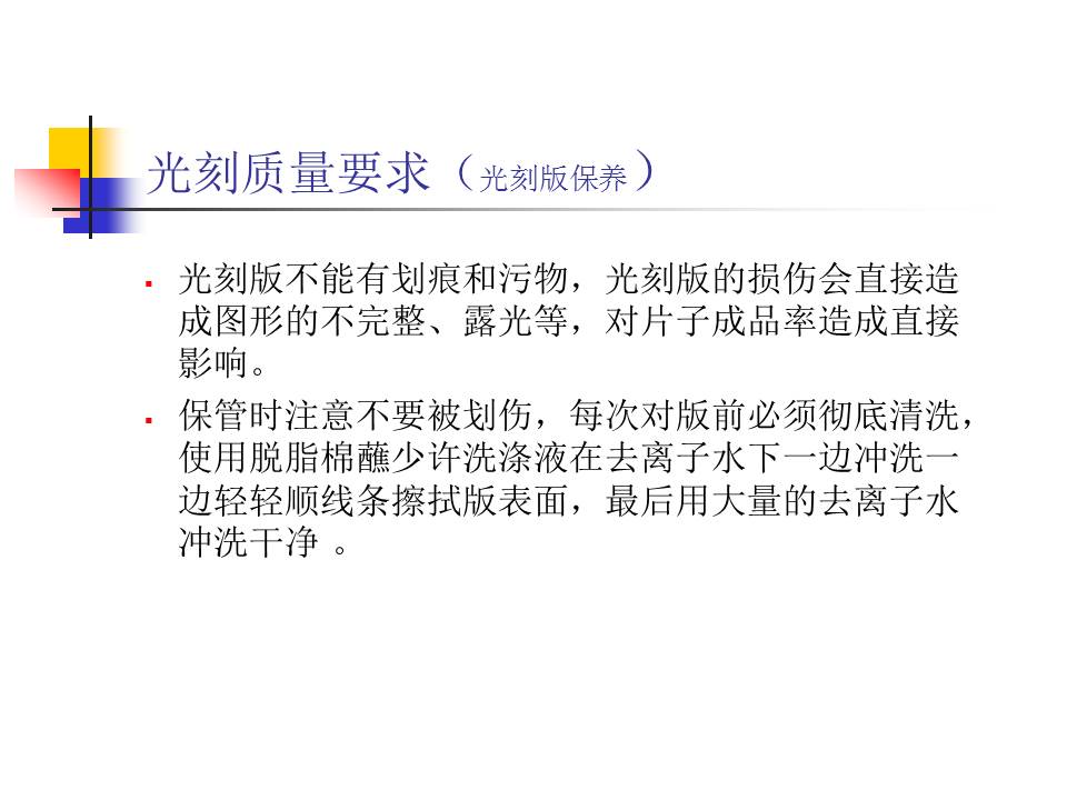
硅片清洗方法探讨
2015-08-28
赞 (
6
)
踩(
0
)
回复(0)
0
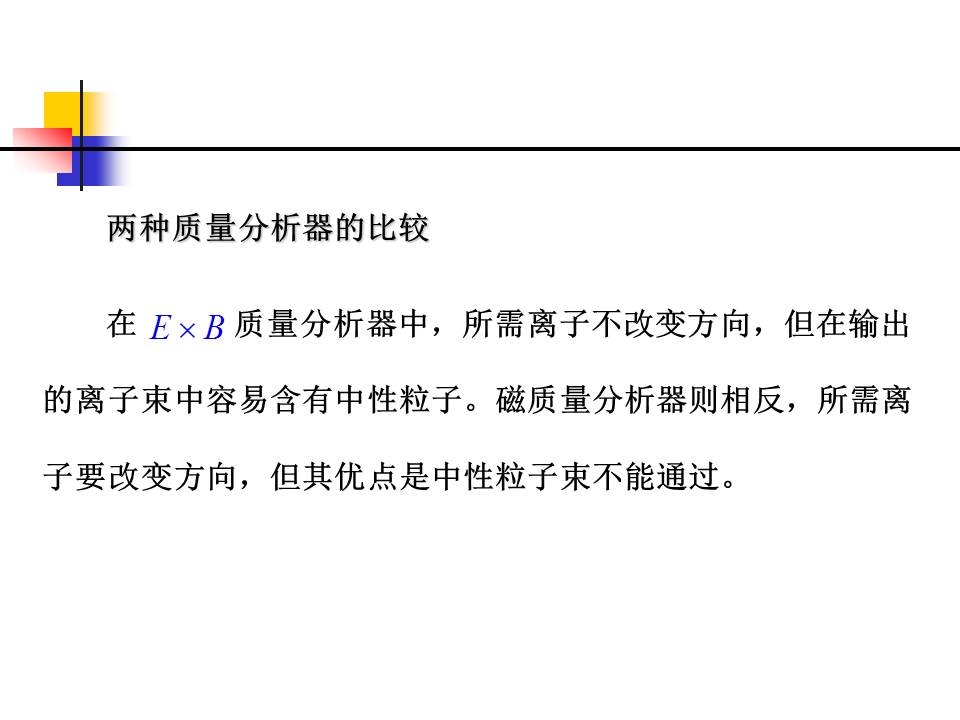
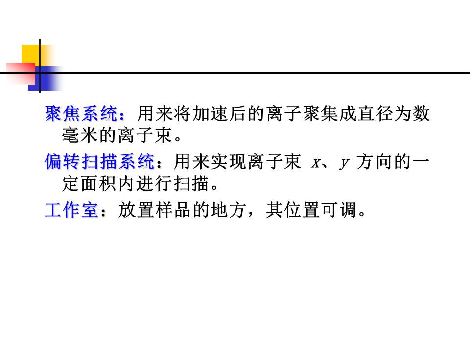
离子掺杂技术——离子注入
更多详细内容请,点击如下下载:《掺杂技术-离子注入》
2015-08-26
赞 (
6
)
踩(
0
)
回复(0)
0
光伏太阳能硅片清洗工艺的探索
2015-08-26
赞 (
6
)
踩(
0
)
回复(0)
0
半导体封装制程与设备材料知识简介
…………更多内容请点击如下链接,下载附件:点击下载《半导体封装制程与设备材料知识介绍-FE》
2015-08-25
赞 (
6
)
踩(
0
)
回复(0)
0
离子注入
……更多详细内容,请点击下载:《离子注入》
2015-08-25
赞 (
6
)
踩(
0
)
回复(0)
0
太阳能电池制作流程
2015-08-25
赞 (
6
)
踩(
0
)
回复(0)
上一页
1
2
下一页
共2页
转到第
最近来访
他关注的人
(1)
关注他的人
(1)
400-7755-899